Cluster Pays: A Fresh Take on Slot Mechanics
The world of online slots is constantly evolving, with new mechanics emerging to keep players engaged. One such innovation is the Cluster Pays system, a game-changer that moves away from traditional paylines. Instead of lining up symbols across fixed lines, this mechanic rewards players for forming clusters of matching symbols. On iSpinix.com, you can try demo versions of top Cluster Pays slots, including recent releases from 2024 and 2025, right above this guide.
What Is Cluster Pays?
Introduced by NetEnt in 2016 with the iconic Aloha! Cluster Pays, this mechanic redefines how wins are formed in slots. A cluster is created when four or more identical symbols touch each other either horizontally or vertically on the grid. Unlike traditional slots, where symbols must align on specific paylines, Cluster Pays allows wins to form anywhere on the grid, making the gameplay more flexible and engaging. This system often pairs with cascading reels, where winning symbols disappear, and new ones drop in, potentially leading to multiple wins from a single spin.
How Does Cluster Pays Work?
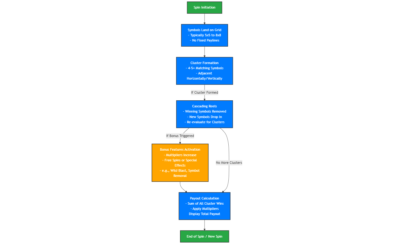
The process behind Cluster Pays is straightforward yet exciting. When you spin the reels, symbols land on a grid—typically 5×5, 7×7, or even 8×8, depending on the game. If four or more matching symbols form a cluster, you win. The size of the cluster determines the payout: larger clusters yield bigger rewards. Many Cluster Pays slots, like Sweet Bonanza, feature cascading reels, meaning winning symbols are removed, and new ones fall into place, giving you another chance to form clusters. This cycle continues until no new wins are formed.
Some games also include a feature meter that fills up as you form clusters. Once the meter is full, bonus features like free spins or multipliers are triggered, adding an extra layer of excitement. For a visual breakdown, check out the flowchart below, which illustrates the Cluster Pays spin cycle.
Impact on Gameplay: Volatility, RTP, and Win Frequency
Cluster Pays slots vary widely in terms of volatility and RTP, catering to different player preferences. For instance, Aloha! Cluster Pays offers low volatility with an RTP of 96.42%, making it ideal for players who prefer frequent, smaller wins. On the other hand, Jammin’ Jars by Push Gaming has high volatility and an RTP of 96.83%, appealing to those chasing larger payouts, with a maximum win potential of 20,000x the stake.
The cascading reels mechanic often increases win frequency, as a single spin can lead to multiple payouts. However, the high volatility of some Cluster Pays slots means that big wins may be less frequent, requiring a larger bankroll and patience. Across 50 analyzed Cluster Pays titles, the average RTP ranges from 96% to 96.5%, aligning with industry standards for online slots.
Bonus Features in Cluster Pays Slots
Cluster Pays slots are known for their rich bonus features, which enhance the gameplay and boost winning potential. A common feature is the cascading reels system, where each win triggers a cascade, potentially leading to consecutive payouts. Many games also incorporate increasing multipliers that grow with each cascade. For example, in Golden Glyph 2, a wild symbol with a progressive multiplier increases by 1x with each winning cluster.
Free spins are another staple, often triggered by landing scatter symbols or filling a feature meter. In Sweet Bonanza, four or more scatters activate a free spins round where multipliers up to 100x can appear, significantly boosting payouts. Some Cluster Pays slots on iSpinix.com also offer a Bonus Buy feature, allowing you to purchase direct access to these bonus rounds for a fee, typically 20x to 100x your bet.
Popular Cluster Pays Slots
Here’s a curated list of some of the most popular Cluster Pays slots you can try for free on iSpinix.com:
- Aloha! Cluster Pays: A Hawaiian-themed classic by NetEnt with low volatility and sticky re-spins for prolonged winning chances.
- Sweet Bonanza: A candy-themed slot by Pragmatic Play with a 96.48% RTP and a massive 21,100x max win, featuring a Bonus Buy option.
- Jammin’ Jars: A vibrant 8×8 grid slot by Push Gaming with sticky wilds and unlimited multipliers, offering up to 20,000x your stake.
- Reactoonz 2: A space-themed 7×7 grid slot by Play’n GO with expanding wilds and a feature meter that triggers random bonuses.
- Gonzo’s Quest: A NetEnt classic with an Avalanche feature, medium-to-high volatility, and a 95.97% RTP, set in the Amazon rainforest.
Cluster Pays vs Other Mechanics
How does Cluster Pays compare to other slot mechanics like Megaways or traditional paylines? Traditional payline slots require symbols to align on specific lines, often from left to right, limiting the ways to win. Cluster Pays removes this restriction, allowing wins to form anywhere on the grid, which can lead to more frequent payouts, especially with cascading reels.
Compared to Megaways, which offers up to 117,649 ways to win by varying the number of symbols on each reel, Cluster Pays focuses on grouped wins rather than line-based combinations. While Megaways slots like The Dog House Megaways emphasize dynamic reel layouts, Cluster Pays slots prioritize grid-based gameplay and cascading mechanics. For players who enjoy visual excitement and multiple wins per spin, Cluster Pays often feels more engaging, though Megaways may offer higher win potential in some cases.
Tips for Playing Cluster Pays Slots
To make the most of Cluster Pays slots, consider these strategies:
- Understand Volatility: High-volatility slots like Jammin’ Jars require a larger bankroll due to less frequent wins. Start with low-volatility games like Aloha! Cluster Pays if you’re new.
- Manage Your Bankroll: Set a budget and stick to it, especially since cascades can lead to extended play sessions.
- Use Demo Mode: Test slots for free on iSpinix.com to understand their mechanics before playing for real money elsewhere.
- Target Bonus Features: Focus on games with lucrative bonuses, like free spins in Sweet Bonanza, to maximize payouts.
The History and Evolution of Cluster Pays
The Cluster Pays mechanic was pioneered by NetEnt in 2016 with the release of Aloha! Cluster Pays, a game that set the stage for a new era of grid-based slots. NetEnt’s innovation replaced rigid paylines with a more flexible system, allowing wins to form in any direction. This concept quickly gained traction, inspiring other developers like Pragmatic Play and Push Gaming to create their own Cluster Pays titles.
Over the years, the mechanic has evolved to include advanced features like progressive multipliers, feature meters, and Bonus Buy options. By 2025, Cluster Pays slots have become a staple in the iGaming industry, with an estimated 15% of new releases incorporating this mechanic. The integration of cascading reels and interactive bonus features has made these games a favorite among players seeking dynamic gameplay.
New Cluster Pays Slots in 2025
The Cluster Pays mechanic continues to thrive in 2025, with several exciting releases already making waves. Gemix 100 by Play’n GO builds on the success of its predecessors, offering a 7×7 grid with four unique worlds, each with distinct wilds, and a massive 25,000x max win. Another standout is Esqueleto Explosivo 3 by Thunderkick, a festive slot with exploding skulls, wilds, multipliers, and a 7,500x win potential. These new titles showcase the ongoing innovation in Cluster Pays slots, blending creative themes with rewarding mechanics.
A Dynamic Spin on Slot Gaming
Cluster Pays slots are like a puzzle where each spin reshapes the board, offering new opportunities to connect symbols and win. Their flexibility, combined with cascading reels and bonus features, creates a gameplay experience that keeps players coming back for more. Whether you’re a fan of vibrant grids or strategic bonus hunting, Cluster Pays slots on iSpinix.com offer something for everyone.


